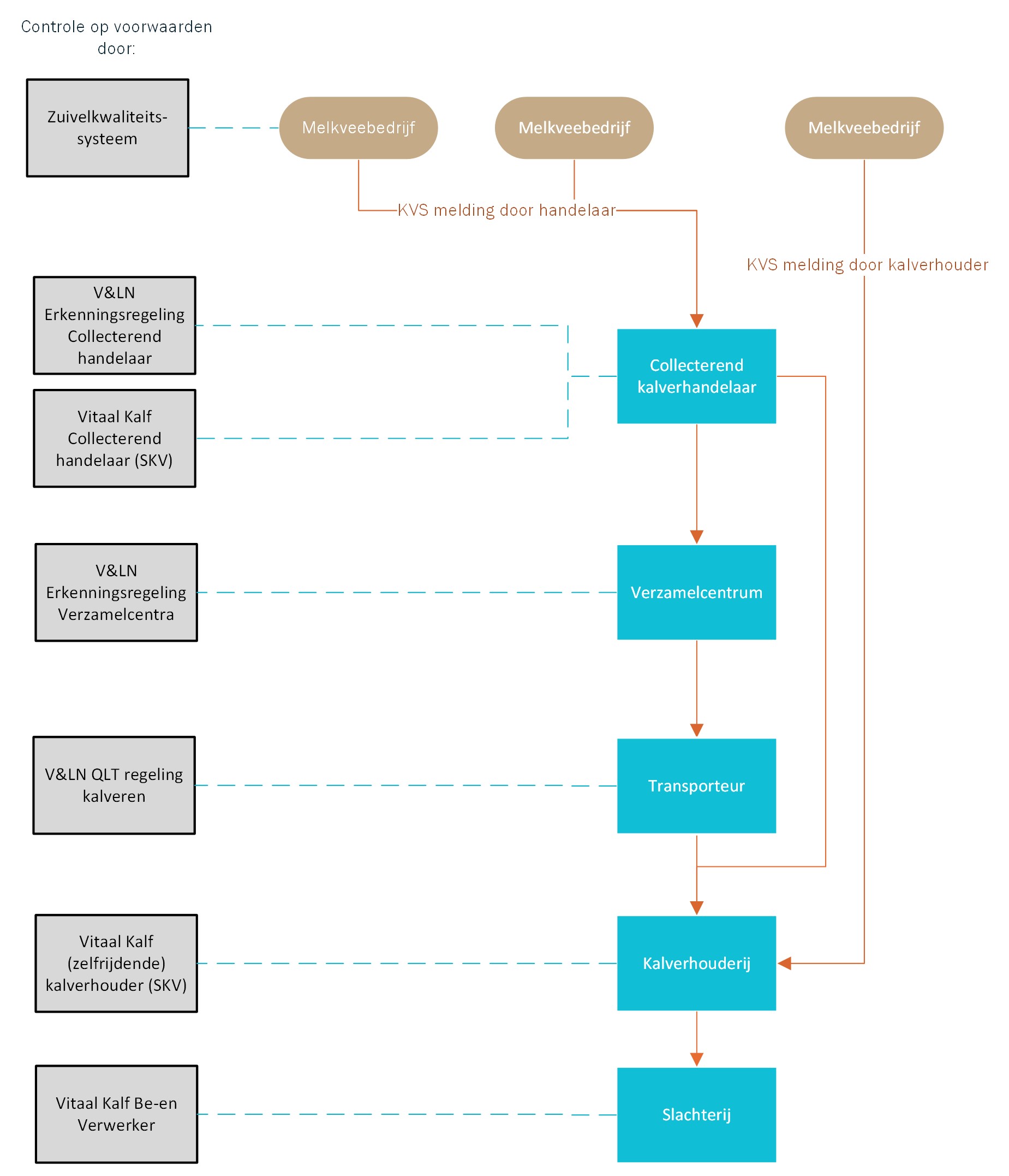
Kalfvolgsysteem (KVS)

Het transport van kalveren tussen melkveehouder en verzamelcentrum of kalverhouder wordt geregistreerd in KVS. Handelaren of transporteurs beoordelen en controleren kalveren op de melkveehouderij op leeftijd, gewicht en gezondheid en op een juiste registratie van de haarkleur en sexe.

Kalveren die aan alle criteria voldoen, worden van het melkveebedrijf meegenomen en in het KVS geregistreerd. Wordt niet aan alle criteria voldaan, dan blijft het kalf op het melkveebedrijf tot het wél aan de KVS-registratie voldoet. Op het verzamelcentrum, dus voordat de kalveren naar de kalverhouderij gaan, voeren medewerkers van het verzamelcentrum een tweede controle uit op de genoemde criteria.

Gegevensuitwisseling melkveehouderij - kalverhouderij

Naast gebruik voor tracering, draagt het KVS bij aan het verbeteren van de kwaliteit van de jonge kalveren bestemd voor de kalverhouderij. In de toekomst zal het KVS gegevensuitwisseling gaan ondersteunen tussen de schakels van melkveehouderij tot kalverhouderij en terug. Naast verdere verbetering van de kwaliteit van de kalveren voor de kalverhouderij, draagt het bij aan verbetering van de eigen opfok (kalveren die later melkkoe worden) op het melkveebedrijf.
Terug naar home/menu

Erkende handelaren en verzamelcentra

Handelaren gebruiken het Kalf Volg Systeem (KVS) als zij deelnemen aan de erkenningsregeling voor collecterende kalverhandelaren van Vee&Logistiek Nederland (V&LN) of deelnemen aan de module van Vitaal Kalf. V&LN beheert het register met deelnemende collecterende handelaren. Verzamelcentra kunnen het KVS gebruiken als zij deelnemen aan de erkenningsregeling voor verzamelcentra van Vee&Logistiek Nederland. Collecterende handelaren en transporteurs vanaf de melkveehouderij kunnen voor de erkenningsregeling en toegang tot het Kalf Volg Systeem contact opnemen met Vee & Logistiek Nederland.

Transport overzicht